|
漳县农业农村局关于开展老旧农业机械报废更新补贴的公告 |
|
|
|
|
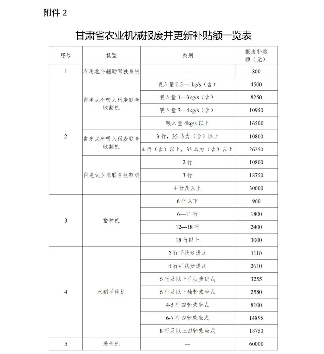
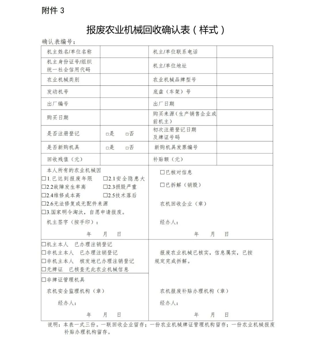
为贯彻落实《甘肃省人民政府关于印发推动大规模设备更新和消费品以旧换新实施方案的通知》、《甘肃省老旧农业机械报废更新专项行动方案的通知》、《关于印发漳县老旧农业机械报废更新专项行动方案的通知》文件要求,在全县范围内开展老旧农业机械报废更新补贴,现将相关事项公告如下: 一、补贴对象 补贴对象为我县从事农业生产的农民和农业生产经营组织(以下统称“机主”)。其中,农业生产经营组织包括农村集体经济组织、农民专业合作经济组织、农业企业和其他从事农业生产经营的组织。 二、补贴种类 报废农机种类为拖拉机、播种机、联合收割机(含粮棉油糖等作物联合收割所用机械)、水稻插秧机、农用北斗辅助驾驶系统、机动喷雾(粉)机、机动脱粒机、饲料(草)粉碎机、饲料(草)铡草机9个机具种类。省上确定新增纳入报废补贴范围的犁、旋耕机、微耕机、青(黄)饲料收获机、农用无人驾驶航空器、打(压)捆机6个机具种类。 三、农机报废条件及要求 (一)纳入牌证管理的报废农机。申请补贴的报废拖拉机和联合收割机应当主要部件齐全(发动机、变速箱、转向器、前后桥、机架/机身),来源清楚合法,机主应就机具来源、归属等作出书面承诺。 (二)未纳入牌证管理的报废农机。申请补贴的未纳入牌证管理的报废农机主要部件应齐全,来源清楚合法,具有铭牌或出厂编号、车架号、发动机号等机具身份信息,机主应 就机具来源、归属等作出书面承诺。 (三)符合下列条件之一的农机可申请报废,对于严重残缺、非法拼装改装、来历不明的不予受理。 1.达到规定使用年限,参照《报废农业机械年限表》(附件5)。 2.对未达到使用年限但安全隐患大、故障发生率高、损毁严重、维修成本高、无法修复或无配件来源、技术落后的农业机械,允许申请报废补贴。 3.国家明令淘汰的农业机械。 (四)报废农机数量要求。纳入牌证管理的拖拉机和联合收割机,个人、农业生产经营组织年度内享受报废补贴的数量分别不多于3台(套)、8台(套);其他报废机具,个人、农业生产经营组织年度内享受报废补贴的数量分别不多于5台(套)、12台(套),其中:农用辅助驾驶系统报废数量不受限制。 四、补贴标准 老旧农业机械报废更新补贴由报废补贴和报废并购置同种类机具更新补贴两部分构成,补贴实行定额补贴。 1.报废拖拉机、联合收割机、采棉机、播种机、水稻插秧机、机动喷雾(粉)机、机动脱粒机、饲料(草)粉碎机、饲料(草)铡草机、犁、旋耕机、微耕机、青(黄)饲料收获机、农用无人驾驶航空器、打(压)捆机15类机具,补贴额详见《甘肃省农业机械报废补贴额一览表》(附件1)。 2.报废并购置农用北斗辅助驾驶系统、联合收割机、播种机、水稻插秧机、采棉机等5类机具,补贴额详见《甘肃省农业机械报废并更新补贴额一览表》(附件2)。 3.新购置农机补贴标准按照《甘肃省2024—2026年农机购置与应用补贴实施方案》及补贴额一览表等相关政策规定执行。 五、回收拆解企业的确定 回收拆解企业(以下简称“回收企业”)经营范围应包含“报废农业机械回收”业务内容。应当符合《农业机械安全监督管理条例》等有关要求,遵守国家有关消防、安全、环保的规定,按照《报废农业机械回收拆解技术规范》(NY/T2900—2022) 等开展农业机械回收拆解工作。 1.对有发动机部件及含废弃污染物的报废农机。回收企业应以具备资质的报废机动车回收拆解企业为主,也可选择依法具有农机回收拆解经营业务的其他市场主体。 2.对常规机具且不含废弃污染物的报废农机。回收企业应是具有“报废农业机械回收”经营业务的市场主体。 3.对农用北斗辅助驾驶系统的报废要求。报废更新农用北斗辅助驾驶系统的,应符合国家有关规定要求。在确保报废设备唯一性及数据安全等的基础上,原则上按照“谁销售、谁回收、谁报废、谁更新”的报废更新模式,支持农用北斗辅助驾驶系统生产及经销企业成为报废更新市场主体,但必须制定符合实际的回收拆解标准。 六、操作程序 (一)报废旧农机。机主自愿将拟报废的农业机械交售给回收企业并提供《农业机械来历承诺书》(附件5,以下简称《承诺书》)。回收企业应核对机主和拟报废农业机械的信息,拍摄机主与整机合影、整机铭牌等照片,向机主出具《报废农业机械回收确认表》(附件4,以下简称《确认表》),向县农业农村局(县农机中心)提供机主和报废农机信息,对其真实性和唯一性负责。回收企业对回收的农业机械应及时进行拆解并建立拆解档案,对国家禁止生产销售的发动机等主要部件进行破坏性处理。拆解档案应包括:《确认表》、铭牌、发动机号、底盘号/机架号、人机合影、拆解过程照片及视频、残值支付凭证等资料,保存期不少于3年。县级农业农村局(县农机中心)应对回收企业拆解或者销毁报废农业机械进行监督。 (二)注销登记。纳入牌证管理的农业机械,机主应在报废拆解前,持《确认表》和牌照等资料,到县农业农村局(县农机中心)申请办理牌证注销。县农业农村局(县农机中心)通过甘肃农机安全监督管理信息系统、纸质档案、报废补贴系统,核对机主和农机的发动机号、底盘(车架)号等信息后,依法办理牌证注销手续,并在《确认书》上签注相应的意见。对非机主本人牌证的由机主提出注销申请,县农业农村局(县农机中心)核对资料后对本地牌证的办理注销手续、对非本地牌证的向原核发地监理机构致函协调办理牌证注销。对无牌证或未纳入牌证管理的,应核对其铭牌或出厂编号、发动机号、车架号等信息,确保其真实性、唯一性后签注相应的意见。 (三)兑现补贴。机主凭有效的《确认表》《承诺书》等资料,向县农业农村局(县农机中心)申请农业机械报废补贴。县农业农村局(县农机中心)进行审核公示,向符合要求的机主通过社保卡或对公账户兑现补贴资金并建立报废农业机械补贴档案,补贴档案包括报废农机补贴信息台账、《承诺书》、《确认表》、身份证及营业执照复印件、人机合影照片、拆解过程照片及视频、补贴兑付凭证等资料,保存期不少于3年。 七、咨询服务 为做好农机报废更新补贴工作监督管理和咨询服务工作,设立农机报废更新补贴政策监督咨询电话: 监督电 话:0932-4862144(漳县农业农村局) 咨询服务电话:0932-4862192(漳县农机中心) 附件:1.甘肃省农业机械报废补贴额一览表 2.甘肃省农业机械报废并更新补贴额一览表 3.报废农业机械回收确认表(样式) 4.农业机械来历承诺书(样式) 5.报废农业机械年限表 漳县农业农村局 2024年9月23日 |
|
| 责任编辑:市农机局管理员 |
| 分享到: |
| [ 打印本页 | 关闭窗口 ] |
